Fig. 1

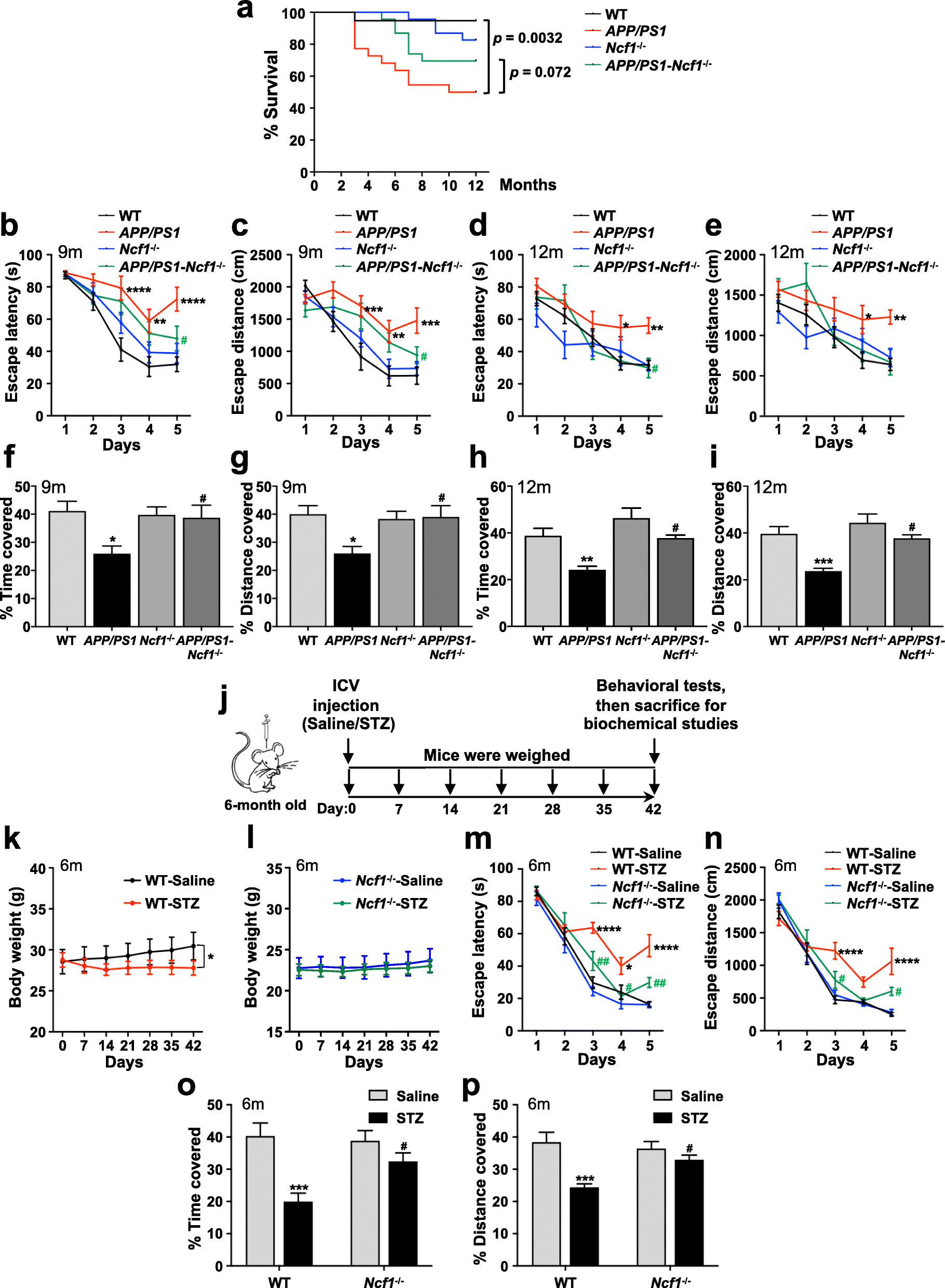
p47phox deficiency improves cognitive impairment in AD mice. a Survival curves for WT, APP/PS1, Ncf1−/−, and APP/PS1-Ncf1−/− mice. Both male and female mice were used. Data are mean ± SEM, with 19–23 mice in each group. Spatial reference learning and memory were assessed in Morris water maze (MWM). Mice aged 9 and 12 months were trained in MWM for consecutive 5 days. The time spent (b, d) and the distance traveled (c, e) to reach the escape platform are shown. The probe trials were tested 24 h after the last day of training. The percentage of time spent (f, h) and distance traveled (g, i) within the target quadrant are shown. Two-way ANOVA: b, interaction F (12, 170) = 1.697 p = 0.0712, days F (4, 170) = 39.10 p < 0.0001, genotype F (3, 170) = 14.51 p < 0.0001; c, interaction F (12, 170) = 2.117 p = 0.0182, days F (4, 170) = 30.93 p < 0.0001, genotype F (3, 170) = 11.92 p < 0.0001; d, interaction F (12, 214) = 1.098 p = 0.3632, days F (4, 214) = 20.56 p < 0.0001, genotype F (3, 214) = 8.071 p < 0.0001; e, interaction F (12, 214) = 1.221 p = 0.2699, days F (4, 214) = 14.47 p < 0.0001, genotype F (3, 214) = 7.906 p < 0.0001. one-way ANOVA: f, F (3, 34) = 3.511 p = 0.0255; g, F (3, 34) = 3.773 p = 0.0194; h, F (3, 43) = 6.889 p = 0.0007; i, F (3, 43) = 7.541 p = 0.0004. Both male and female mice were used. Data are mean ± SEM, with 7–20 mice in each group. j Schematic representation of study design. Mice aged 6 months received intracerebroventricular (ICV) injection of either saline or 3.0 mg/kg STZ on day 0. Mice were weighed once every 7 days until day 42; all mice were subjected to MWM. The bodyweight of WT (k) and Ncf1−/− mice (l) receiving STZ or saline was recorded. MWM tests were performed. The time spent (m) and the distance traveled (n) to reach the platform are shown. For the probe trial, the percentage of time spent (o) and distance traveled (p) within the target quadrant are shown. Two-way ANOVA: k, interaction F (6, 84) = 0.2830 p = 0.9435, days F (6, 84) = 0.1030 p = 0.9959, treatment F (1, 84) = 4.767 p = 0.0318; l, interaction F (6, 84) = 0.009671 p > 0.9999, days F (6, 84) = 0.1032 p = 0.9959, treatment F (1, 84) = 0.4472 p = 0.5055; m, interaction F (12, 120) = 3.961 p < 0.0001, days F (4, 120) = 131.2 p < 0.0001, treatment F (3, 120) = 25.31 p < 0.0001; n, interaction F (12, 120) = 3.722 p < 0.0001, days F (4, 120) = 118.8 p < 0.0001, treatment F (3, 120) = 12.80 p < 0.0001. One-way ANOVA: o, F (3, 24) = 9.267 p = 0.0003; p, F (3, 24) = 8.693 p = 0.0004. Both male and female mice were used. Data are mean ± SEM, with 6–8 mice in each group. *p < 0.05, **p < 0.01, ***p < 0.001, ****p < 0.0001 compared with WT or WT ICV-Saline mice. #p < 0.05, ##p < 0.01 compared with APP/PS1 or WT ICV-STZ mice